Instance Verification Kit (IVK)
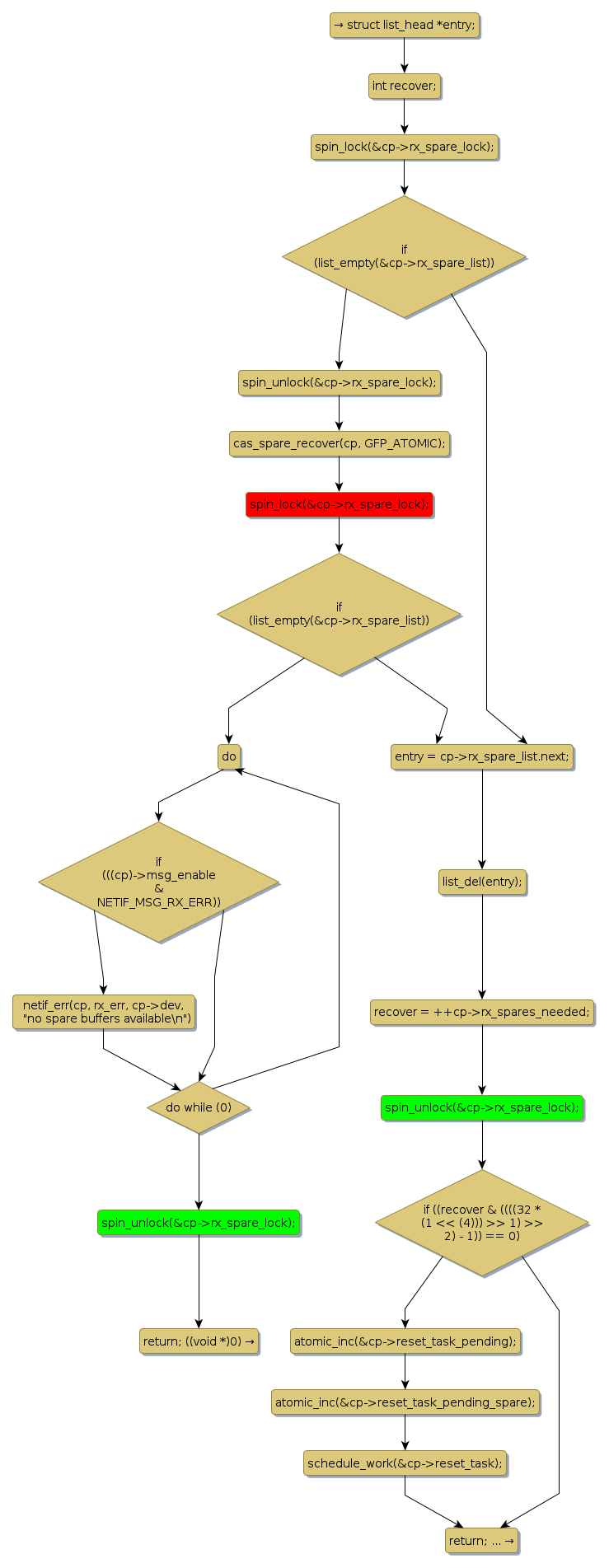
spin lock @ [18139+30+/linux-3.19-rc1/drivers/net/ethernet/sun/cassini.c]
Instance Signature: rx_spare_lock
|
The Matching Pair Graph:
|
|
Function Name
|
Control Flow Graph (CFG)
|
Events Flow Graph (EFG)
|
Source Correspondence
|
|
cas_page_dequeue
|
|
|
[17883+16+/linux-3.19-rc1/drivers/net/ethernet/sun/cassini.c]
|